日前,又一批客车招标采购公告发布,其中包含陕西省延安市26辆12米一级踏步纯电动公交车、5辆8.5米二级踏步纯电动公交车、24辆10.5米二级踏步纯电动公交车,西藏自治区10辆氢能源公交车(二次),湖北省十堰市38+1车型4辆、47+1车型10辆、49+1车型6辆,新疆维吾尔自治区一批纯电动中型车公交车,安徽省宣城市泾县一批新能源客车。
具体如下:
陕西省延安市公共交通有限责任公司2025年55辆纯电动公交车采购项目
陕西宸轩项目管理有限公司受陕西省延安市公共交通有限责任公司的委托,对陕西省延安市公共交通有限责任公司2025年55辆纯电动公交车采购项目进行公开招标,资金来源为财政投资。欢迎符合资格条件的、有能力为本项目提供所需车辆的投标供应商参加本次投标。
一、项目名称
陕西省延安市公共交通有限责任公司2025年55辆纯电动公交车采购项目
二、招标单位
延安市公共交通有限责任公司
三、招标代理机构
陕西宸轩项目管理有限公司
四、招标内容
陕西省延安市公共交通有限责任公司2025年55辆纯电动城市公交车采购项目,总预算资金5078万元,本项目共划分3个标段,各标段不得超标段预算金额。(具体内容详见招标文件)。
五、投资预算金额
5078.00万元(其中:一标段:预算资金为2600万元;二标段:预算资金为390万元;三标段:预算资金为2088万元)。
六、交货期
自采购合同签订之日起50个日历日内(含国家法定节假日)。
七、标段划分
本项目共划分三个标段。
一标段招标内容:采购26辆12米一级踏步纯电动公交车,预算资金为2600.00万元。
二标段招标内容:采购5辆8.5米二级踏步纯电动公交车,预算资金为390.00万元。
三标段招标内容:采购24辆10.5米二级踏步纯电动公交车,预算资金为2088.00万元。
八、资格审查方式
本次招标采用资格后审的方法对投标供应商资格进行审查,资格评审的条件、标准、方法详见招标文件。
九、投标供应商资格要求
1、投标供应商须是中华人民共和国境内注册的在经营期内的独立法人,能够独立承担民事责任、具有良好的社会信誉和履行合同的能力,且必须具备生产公交客车资质的制造企业,提供有效的统一社会信用代码的营业执照原件或加盖投标供应商红色公章的复印件;
2、投标供应商须具有合法有效的银行基本账户开户许可证或开户行出具的基本存款账户信息(提供原件或加盖投标供应商红色公章的复印件);
3、法定代表人直接投标须出具身份证原件;非法定代表人投标,须出具盖有投标供应商公章的法定代表人的投标授权书及被授权人身份证(原件)。(复印件编入投标文件)。
4、投标供应商须提供国家工信部发布的含投标车型产品型号的“汽车生产企业公告目录、公告页产品技术参数”的复印件,加盖投标供应商红色公章;并分别将所投标车型型号栏用红笔画圈标出(投标车型的产品名称必须是“纯电动城市客车”,方能满足招标要求车型)(提供加盖投标供应商红色公章的复印件);
5、投标供应商须提供投标车型的国家强制性产品认证证书(3C),复印件加盖投标供应商红色公章;并将所投标车型型号用红笔画圈标出;(编入投标文件)。
6、投标供应商提供的投标车型应属于国家工信部和税务总局公告的“免征车辆购置税的新能源汽车车型目录”中的车型,复印件加盖投标供应商红色公章,并将所投标车型型号用红笔画圈标出(提供加盖投标供应商红色公章的复印件,编入投标文件);
7、提供由中国汽车工业协会出具的投标供应车辆生产厂家近3年度(2022年、2023年、2024年)6米以上纯电动客车销售业绩,证明文件的原件或复印件加盖投标供应商红色公章。(此项为非必备资质)
8、参加本次招标活动前三年内,在经营活动中没有重大违法违规执业行为的声明;
9、投标供应商不得①被列入“国家企业信用信息公示系统”严重违法失信企业名单或企业经营异常名录(列入异常后移出除外);②被列入“信用中国”严重失信主体名单、重大税收违法失信主体;③被列入“中国执行信息公开网”失信被执行人名单(被执行人包括投标供应商、法定代表人);④在中国裁判文书网有企业行贿犯罪记录;⑤被列为“中国政府采购网”政府采购严重违法失信行为记录名单;
10、单位负责人为同一人或者存在亲属、控股、管理等关系的不同单位,不得同时参加本项目同一标段投标;
11、本项目不接受联合体及经销代理商投标。
十、招标文件获取的时间及方式
凡有意参加者,请于2025年04月08日至2025年04月14日,在《全国公共资源交易平台(陕西省·延安市)》免费下载招标文件。
①投标供应商须完成数字认证证书(CA锁)办理(包括法人锁、主锁、副锁)及信息绑定。数字认证证书(CA锁)办理地址:延安市新区为民服务中心7号楼2楼服务窗口,CA锁企业信息绑定在1号服务窗口(7号楼2楼大厅)办理;
②投标供应商使用绑定的企业CA锁登录【全国公共资源交易平台(陕西省·延安市)延安市公共资源交易中心】,选择电子交易平台中的“政府采购交易系统企业端”进行企业端登录,登录成功后,选择“交易乙方”身份进入投标人界面进行报名并免费下载招标文件。
本项目采用电子化投标的方式,相关操作流程详见“全国公共资源交易平台(陕西省)”网站[服务指南—下载专区]中的《陕西省公共资源交易中心政府采购项目投标指南》,电子投标文件技术支持:4009280095、4009980000。
十一、投标文件递交截止时间及地点
2025年04月28日 14时30分,本项目采用电子化及纸质化投标并行的方式,纸质投标文件递交地址为:陕西省延安市公共资源交易中心交易四厅,电子投标文件上传至《全国公共资源交易平台(陕西省·延安市)》陕西政府采购电子交易系统,未按规定上传至电子招投标系统的及纸质版投标文件逾期送达的、未送达到指定地点的或者不按照招标文件要求密封的投标文件,招标人将不予受理。
十二、发布招标公告的媒介
本次招标公告在《陕西采购与招标网&陕西采购与招标公告服务平台》和《全国公共资源交易平台(陕西省·延安市)》上同时发布。
十三、联系方式
招标人:延安市公共交通有限责任公司
联系人:乔世宝
电话:19991119099
招标代理机构:陕西宸轩项目管理有限公司
联系人:乔璐
电话:13359118087
监督部门:延安市人民政府国有资产监督管理委员会
******
西藏自治区城市公交公司购置10辆氢能源公交车项目(二次)
西藏自治区城市公交公司购置10辆氢能源公交车项目(二次)的潜在投标人应在西藏自治区公共资源交易平台(通过西藏自治区公共资源交易网登录,网址:http://ggzy.xizang.gov.cn/)获取招标文件,并于2025年04月29日 10时00分(北京时间)前递交投标文件。
一、项目基本情况
项目编号:GZFCG2025-25888
项目名称:西藏自治区城市公交公司购置10辆氢能源公交车项目(二次)
采购方式:公开招标
预算金额:16000000.00元
最高限价:16000000.00元
采购需求:氢能源公交车;具体详见采购需求。
合同履行期限:合同签订后60日历天内完成交货验收
本项目(是/否)接受联合体投标:否
二、申请人的资格要求
1、满足《中华人民共和国政府采购法》第二十二条规定;
2、落实政府采购政策需满足的资格要求:
2.1 执行《中华人民共和国政府采购法》、《中华人民共和国政府采购法实施条例》等有关法律、法规和政策;
2.2 执行《政府采购促进中小企业发展管理办法》、《财政部关于进一步加大政府采购支持中小企业力度的通知》、《关于政府采购支持监狱企业发展有关问题的通知》和《关于促进残疾人就业政府采购政策的通知》,本项目涉及小微企业、监狱企业和残疾人福利性单位;
2.3 执行《节能产品政府采购实施意见》、《财政部环保总局关于环境标志产品政府采购实施的意见》等政策。
2.4 落实节约能源、保护环境、扶持不发达地区和少数民族地区、促进中小企业发展等政府采购政策;
2.5 本项目不属于专门面向中小企业采购的项目,投标人不限制必须为中小微企业、监狱企业、残疾人福利性单位。
3、本项目的特定资格要求:无。
三、获取采购文件
时间:2025年04月09日 00时00分 至 2025年04月16日 00时00分(北京时间,法定节假日除外)
地点:西藏自治区公共资源交易平台(通过西藏自治区公共资源交易网登录,网址:http://ggzy.xizang.gov.cn/)
方式:在线获取 售价:免费获取
四、提交投标文件截止时间、开标时间和地点
截止时间、开标时间:2025年04月29日 10时00分
开标地点:山南市公共资源交易中心
电子投标文件提交:登录西藏自治区公共资源交易平台(http://ggzy.xizang.gov.cn/)
五、公告期限
自本公告发布之日起5个工作日。
六、其他补充事宜
1、本项目各项公告在《西藏自治区政府采购网》、《西藏自治区公共资源交易网》上发布,后续澄清、更正、终止、中标(成交)公告请关注上述媒体。
2、投标企业在投标时需要上传电子投标文件至系统中、并在不见面开标大厅开标用企业CA锁制作电子标书的锁,解密上传的电子标书。
七、对本次招标提出询问,请按以下方式联系。
1、采购人信息
名称:山南市经济和信息化局
地址:西藏山南市湖北大道徽韵科技文化中心
联系方式:/
2、采购代理机构信息
名称:西藏瑞博项目管理有限公司
地址:山南市乃东区同源翡翠城26栋1号
联系方式:18752118240
3、项目联系方式
项目联系人:李女士
电话:18752118240
******
湖北省十堰市公交集团车辆采购项目




******
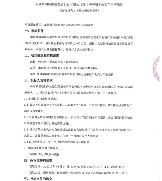
新疆维吾尔自治区喀纳斯旅游发展股份有限公司纯电动中型车公交车采购项目


******
安徽省宣城市泾县建投汽车运输有限公司新能源客车采购项目
一、项目概况
安徽省宣城市泾县建投汽车运输有限公司新能源客车采购项目的潜在供应商应在新点电子交易平台泾县专区(https://www.etrading.cn/)获取发包文件,并于2025年04月15日 09时00分(北京时间)前提交响应文件。本项目实行纸质化采购。
二、项目基本情况
1、项目编号:JXGK-JZSS-HW-GK-2025002;
2、项目名称:安徽省宣城市泾县建投汽车运输有限公司新能源客车采购项目;
3、采购方式:公开发包;
4、预算金额:116万元;
5、最高限价:116万元;
6、采购需求:具体要求详见附件;
7、合同履行期限:20日历天;
8、本项目不接受联合体发包。
三、申请人的资格要求
1、本项目的特定资格要求:中华人民共和国境内注册,具有有效的营业执照(事业单位须具备合法有效的事业单位法人证书)
四、获取采购文件
1、供应商可于2025年04月08日至04月15日 09时00分前登录新点电子交易平台泾县专区(https://www.etrading.cn/),并在平台下载发包文件及其他资料;
2、响应人须登录新点电子交易平台泾县专区(https://www.etrading.cn/)查询、获取发包文件。按照电子交易平台的要求办理注册、资料核验及在线下载发包文件手续。如果因计算机及网络故障造成无法完成发包文件获取,责任自负,各响应人完成注册事项后,登录电子交易平台后点击进入“响应人登录”获取发包文件。已注册成为安徽省公共资源交易主体信息库网员,并且已办理响应CA锁的响应人,无需再次办理CA锁,可登录平台注册响应人,并进行CA锁绑定激活首次登录须办理相关手续。新点电子交易平台(https://www.etrading.cn/)系统操作,详见操作手册。技术咨询:400-9280-095-5。
3、平台服务费:150元。
五、响应文件提交
1、截止时间:2025年04月15日 09时00分(北京时间);
2、地点:安徽省宣城市泾县泾川镇稼祥南路(绿宝商业街)302号;
六、开启
1、时间:2025年04月15日 09时00分(北京时间);
2、地点:安徽省宣城市泾县泾川镇稼祥南路(绿宝商业街)302号;
七、公告期限
自本公告发布之日起3个工作日。
八、凡对本次采购提出询问,请按以下方式联系
1、发包人信息
名称:泾县建投汽车运输有限公司
地址:安徽省宣城市泾县泾川镇水西大道(高铁站旁)
电话:0563-5121212
2、代理机构信息
名称:安徽泾州山水工程咨询有限公司
地址:泾县泾川镇稼祥南路(绿宝商业街)302号
联系方式:0563-2655626
3、项目联系方式
项目联系人:俞先生、张先生
电话:0563-5121212、0563-2655626
Copyright 2004-2022 ChinaBus.Info All Rights Reserved 京公网安备 11010502038442号 京ICP备14048454号-2
版权所有:客车信息网 主办单位:北京国脉中通文化传媒有限公司