日前,湖南省湘潭市公共资源交易中心发布了两条关于湘潭公共交通有限公司城市公交电动化替换采购项目的公告。其中:
湘潭市城市公交电动化替换(7米级低地板纯电动公交车)采购项目,采购数量为70辆,预算金额为3486万元;
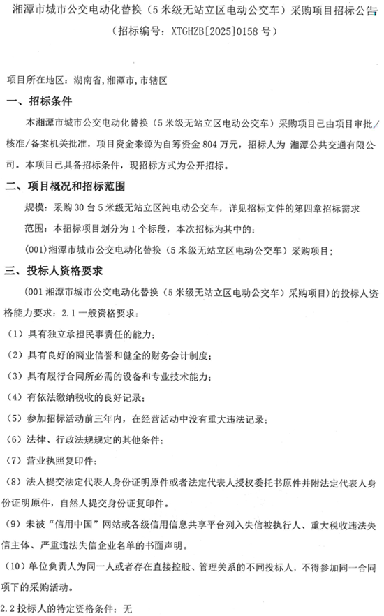
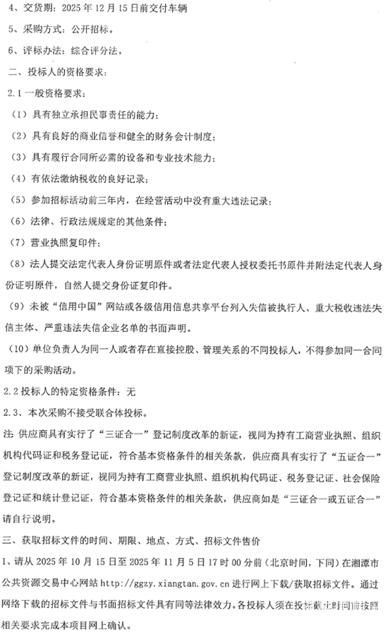
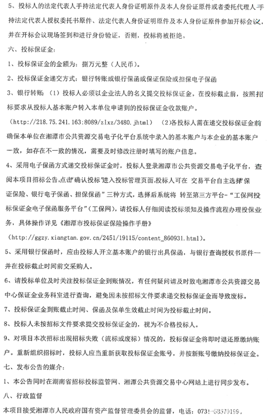
湘潭市城市公交电动化替换(5米级无站立区电动公交车)采购项目,采购数量为30辆,预算金额为804万元。
具体如下:
湖南省湘潭市城市公交电动化替换(7米级低地板纯电动公交车)采购项目招标公告






湖南省湘潭市城市公交电动化替换(5米级无站立区电动公交车)采购项目招标公告






湖南省湘潭市城市公交电动化替换(5米级无站立区电动公交车)采购项目更正公告


Copyright 2004-2022 ChinaBus.Info All Rights Reserved 京公网安备 11010502038442号 京ICP备14048454号-2
版权所有:客车信息网 主办单位:北京国脉中通文化传媒有限公司