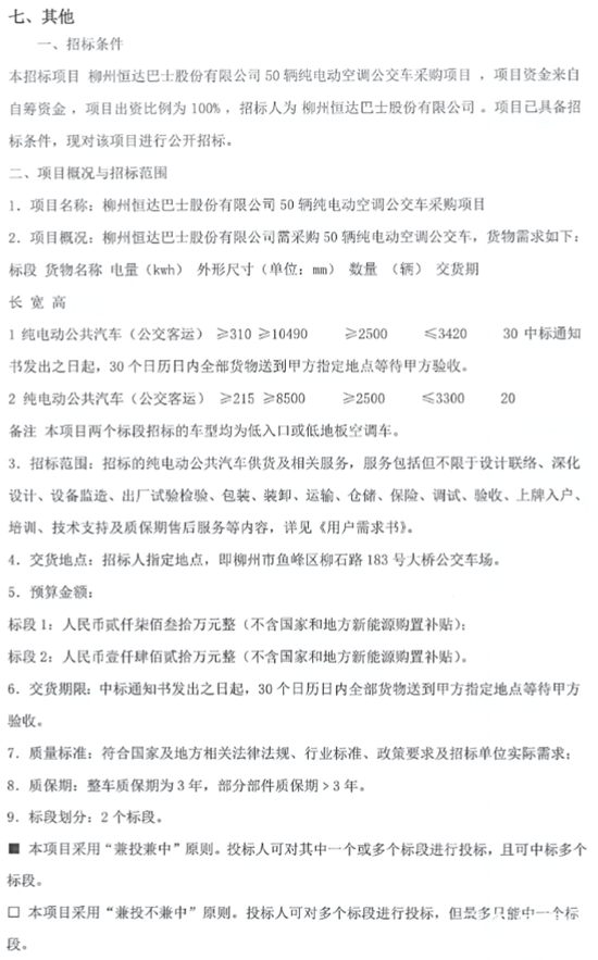
2026年4月15日,广西壮族自治区柳州恒达巴士股份有限公司50辆纯电动空调公交车采购项目招标公告发布。该项目共分为两个标段,其中:
标段1计划采购10.5米纯电动公共汽车30辆,预算金额为2730万元;
标段2计划采购8.5米级纯电动公共汽车20辆,预算金额为1420万元。
该项目共计划采购50辆纯电动公交车,总预算金额为4150万元。
具体如下:
广西壮族自治区柳州恒达巴士股份有限公司50辆纯电动空调公交车采购项目招标公告










Copyright 2004-2022 ChinaBus.Info All Rights Reserved 京公网安备 11010502038442号 京ICP备14048454号-2
版权所有:客车信息网 主办单位:北京国脉中通文化传媒有限公司