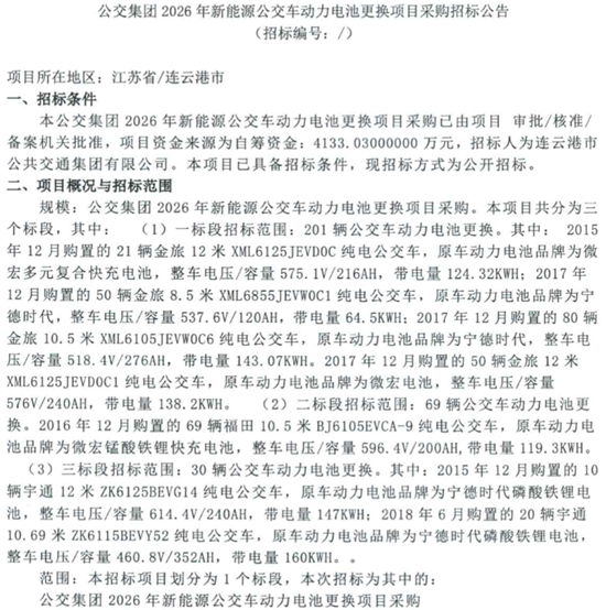
4月2日,江苏省连云港市公交集团2026年新能源公交车动力电池更换项目采购招标公告发布,这标志着总投资4133.03万元的公交车辆动力电池升级改造工作正式启动。本次项目共划分为三个标段,其中:
一标段招标范围为201辆公交车动力电池更换;
二标段招标范围为69辆公交车动力电池更换;
三标段招标范围为30辆公交车动力电池更换;
三个标段共计划对300辆运营新能源公交车进行全套动力电池系统更换。
具体如下:
江苏省连云港市公交集团2026年新能源公交车动力电池更换项目采购招标公告







Copyright 2004-2022 ChinaBus.Info All Rights Reserved 京公网安备 11010502038442号 京ICP备14048454号-2
版权所有:客车信息网 主办单位:北京国脉中通文化传媒有限公司