日前,又一批客车采购中标公告及候选人公示发布,中标人均为厦门金龙联合汽车工业有限公司。其中包含:
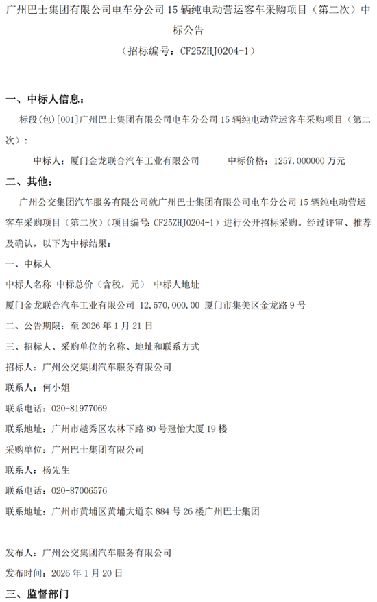
(1)2026年1月20日,广东省广州巴士集团有限公司电车分公司15辆纯电动营运客车采购项目(第二次)中标公告发布。该项目中标人为厦门金龙联合汽车工业有限公司,中标价格为1257万元。
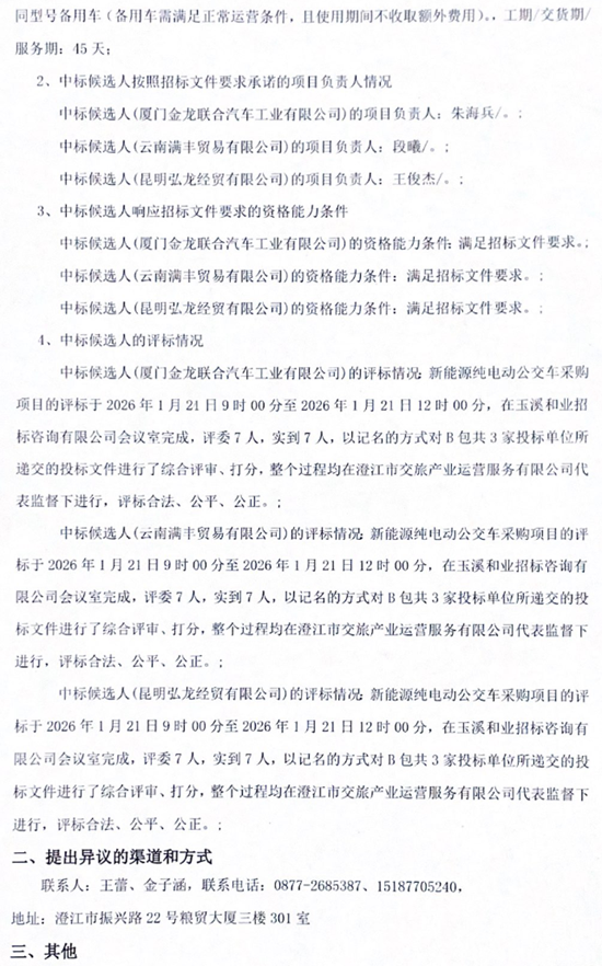
(2)2026年1月21日,云南省玉溪市澄江县新能源纯电动公交车采购项目中标结果公示发布。该项目分为A、B两个标包,厦门金龙联合汽车工业有限公司分别以1492万元、150.8万元中标。
具体如下:
广东省广州巴士集团有限公司电车分公司15辆纯电动营运客车采购项目(第二次)中标公告


云南省玉溪市澄江县新能源纯电动公交车采购项目(A包)中标结果公示





云南省玉溪市澄江县新能源纯电动公交车采购项目(B包)中标结果公示





Copyright 2004-2022 ChinaBus.Info All Rights Reserved 京公网安备 11010502038442号 京ICP备14048454号-2
版权所有:客车信息网 主办单位:北京国脉中通文化传媒有限公司