近日,福建省南平公共交通有限公司发布南平市延平区水东片区公共交通场站建设项目—更换60辆纯电动公交车动力电池、回收原车旧动力电池采购项目(第二期)补充通知。
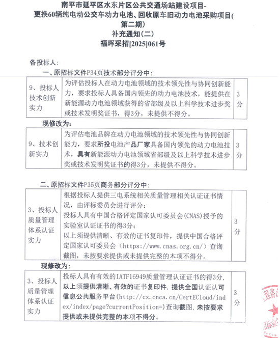
通知对招标文件中的关键技术评分标准、商务要求及交付时间等进行了多项实质性修改,并将投标文件递交截止时间(开标时间)延期至2026年2月2日上午9时。此次调整涉及将部分技术评分从考察投标人本身转向考察所投电池品牌,明确了具体的电池更换截止日期与逾期违约责任,进一步规范了项目要求。
具体如下:
福建省南平市延平区水东片区公共交通场站建设项目—更换60辆纯电动公交车动力电池、回收原车旧动力电池采购项目(第二期)补充通知




Copyright 2004-2022 ChinaBus.Info All Rights Reserved 京公网安备 11010502038442号 京ICP备14048454号-2
版权所有:客车信息网 主办单位:北京国脉中通文化传媒有限公司