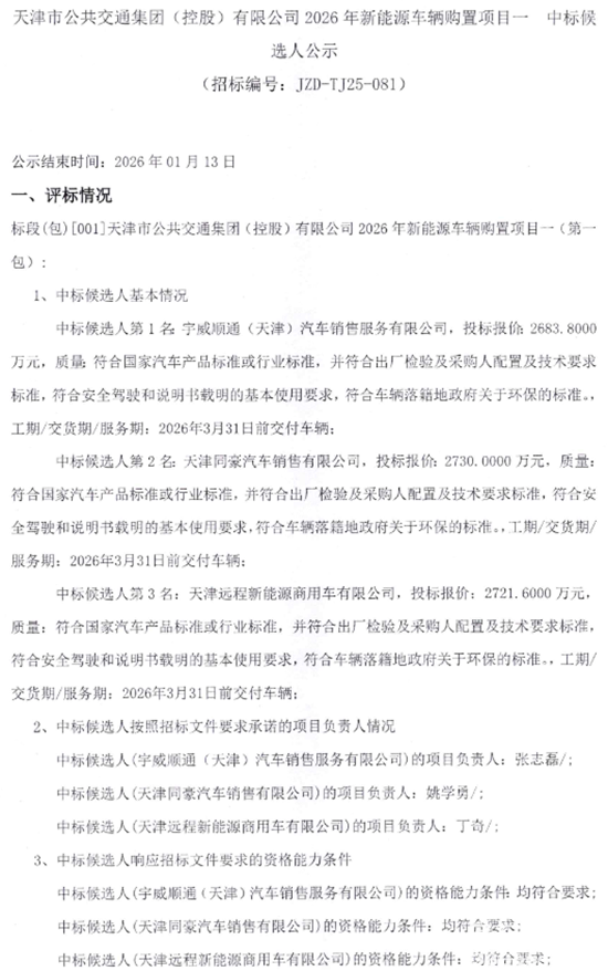
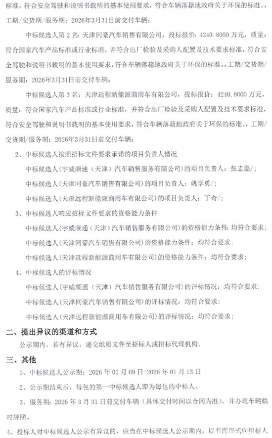
2026年1月9日,天津市公共交通集团(控股)有限公司2026年新能源车辆购置项目一中标候选人公示发布。根据此前招标公告,项目一共划分为五个标段,共采购新能源公交车240辆。
此次发布的中标候选人公示显示:
一标段、三标段、四标段和五标段第一中标候选人均为宇威顺通(天津)汽车销售服务有限公司,投标报价分别为2683.8万元、10628.8万元、3620.8万元和4208.4万元;二标段第一中标候选人为天津同豪汽车销售服务有限公司,投标报价为2912万元;五个标段投标报价金额共计24053.8万元。
具体如下:
天津市公共交通集团(控股)有限公司2026年新能源车辆购置项目一中标候选人公示






Copyright 2004-2022 ChinaBus.Info All Rights Reserved 京公网安备 11010502038442号 京ICP备14048454号-2
版权所有:客车信息网 主办单位:北京国脉中通文化传媒有限公司