导语
在我国快速城镇化和快速机动化的双重压力下,城市空间与交通供需平衡的冲突尤为强烈,城市布局与交通协调发展更为重要。如何以公共交通为导向引导城市交通结构优化呢?今天请看看东南大学土木建筑交通学部主任、教授王炜的观点。
什么是TOD模式?有哪些类型?
▶ 什么是TOD模式?
交通问题究其根本是由交通需求与交通供给的发展不平衡导致的供需矛盾所引起的,世界各国为缓解这种矛盾采取过多种方式,如控制交通需求的产生、扩大交通供给等,这些方式只能短期内缓解交通压力,并不能从本质上解决问题。
在交通问题越来越突出的背景下,城市布局形态与公共交通协调发展的模式,即TOD(Transit Oriented Development)模式应运而生,利用公共交通的发展来驱动城市土地利用的发展,形成与交通建设相协调的城市布局形态、产业结构,使交通资源的供给成为影响交通需求分布和强度的主导因素,将被动的供给压力转化为主动的带动需求发展的牵动力,从根本上消除需求杂乱无章地自然发展而持续形成对交通资源供给的压力。
▶ TOD模式有哪些类型?
根据适应的范围划分:
根据适应的范围,TOD模式分为针对区域层面的TOD模式和针对城市层面的TOD模式。
针对区域层面的TOD模式,是公交走廊引导城市轴线型空间形态,其基本策略是按公交站点一定范围内城市空间集聚轴线发展(图1)。不同规模、不同发展特征的城市多条轴线组合,可形成各具特色的城市空间发展形态。

图1:区域层面的城市公交走廊引导轴线发展
针对城市层面的TOD模式,是公交枢纽型城市中心体系,其基本策略是以公共交通站点为中心组织城市社区,将商业、娱乐、居住等功能整合在步行可达范围之内,形成适宜步行的混合功能社区,从而方便居民使用公共交通工具,减少机动车的使用(图2)。通过公共交通网络将多个社区组织在一个合理的框架之内,并在社区之间设置公共绿地,优化城市环境。

图2:城市层面的城市公交走廊引导轴线发展
根据区域功能定位划分:
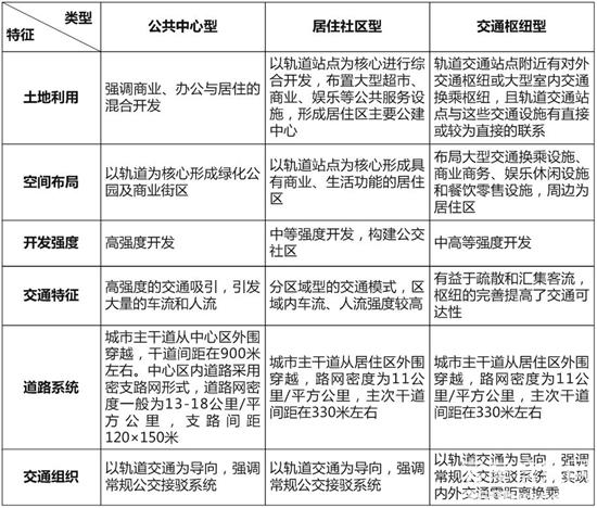
根据区域功能定位,TOD模式分为三种类型:公共中心型、居住社区型、交通枢纽型,各类型TOD模式的特点如表1所示。
表1:TOD模式类型和特征

TOD模式在城市发展中有何效益?
TOD模式提供多种出行方式选择,平衡各种出行方式的比例,增加出行的便利性,在土地利用、环境保护、缓解交通拥堵、促进城市综合发展等方面体现出强大的优势,成为实现城市可持续发展,创建结构合理、功能健全、用地集约的低碳宜居城市的有效途径。
▶ 促进老城区的空间结构更新
我国许多老城区为单核心的布局形态,城市核心区交通压力大、交通组织混乱,容易出现交通拥堵,导致城市中心区吸引力下降,甚至出现中心城区衰败的现象。TOD模式下,公共交通系统充分利用城市的空间资源,可形成三维立体的交通体系,提高交通基础设施供给,优化城市空间结构布局,同时避免城市用地的无限扩张,使老城形成多个片区中心,逐渐发展一城多心,以此疏解城市核心区密度,提高城市活力。
▶ 提高出行效率
TOD模式下,密集的交通网络和职住平衡可以有效缩短出行时间,同时,各种交通方式之间的换乘设施更加完善,可以大量节省乘客的等候和换乘时间;其次,以公共交通为主导的出行方式简化了道路交通流组成,既可提高道路输送能力,节省出行时间,又可降低事故率,提高道路交通安全水平。
▶ 缓解停车压力
TOD模式还注重加强慢行交通导向设计,建立多层次的慢行系统,优化道路骑行环境,鼓励步行和骑行,可以大大缓解社区的停车压力。此外,建立以配建停车场为主的停车设施供应策略,不仅可以优化停车活动,还可减轻城市道路的拥挤程度。
▶ 提升经济效益
TOD模式的重要目的和原则之一就是以最少的投资获得系统的最佳经济效益。对出行者而言,出行选择增多,出行时间减少,很好地节省了出行费用;对土地开发者而言,公共交通站点及枢纽周边土地增值,城市土地混合开发能促使土地收益最大化;对社会而言,一方面可以大大节省交通能源消耗,降低能源需求,另一方面,由于安全性提高,节省了修复事故损害的费用。
▶ 提升社会效益
TOD策略注重“以人为本”的理念,布置了很多公共开放空间,倡导建设服务设施完善、邻里配套、交通便捷、环境优美的宜居社区,提高社区文化精神面貌及居民生活质量,提升城市形象,有利于促进城市的和谐发展。同时,高密度、混合型的开发模式可以提高社会就业水平,促进社会公平,保障公共安全。
▶ 提升环境效益
TOD模式倡导绿色交通,注重社区自然环境美化,可增加城市绿地面积,有效减少交通对空气的污染,减少噪声污染、振动影响及交通对居民日常生活的影响,有利于城市的可持续发展。
基于TOD模式的城市交通结构优化与引导策略
改革开放以来,我国经历了世界历史上规模最大、速度最快的城镇化进程,在快速城镇化和快速机动化的双重压力下,城市空间与交通供需平衡的冲突尤为强烈,现有的城市交通系统构建存在缺乏土地利用与城市交通的协调、缺乏强有力的公共交通支持、小汽车出行比例过高、忽视城市慢行交通的发展等问题,城市交通结构优化的总体趋势是引入TOD理念,实现“三个转变”,即:交通供需平衡由被动适应向主动引导转变,城市空间规划设计由偏重物质空间形态构造向定量预测、评价并重转变,交通系统优化由单一模式道路网络向多模式综合交通协同转变。针对不同的城市形态,提出以下基于TOD模式的城市交通结构优化与引导策略。
▶ 我国城市群交通结构优化与引导策略
与世界级城市群相比,我国城市群发展相对滞后,并且东、中、西部城市群发展极不平衡。因此,在城市群规划发展的过程中,应重视交通规划,使之带动城市群的发展,并根据不同区域城市群的实际情况,采取不同的规划建设方案,达到城市群经济、人口与交通相辅相成、互利共赢的目的。

图3:我国的城市群分布图
重视轨道交通建设,引导形成以集约化公共交通为主的交通模式:
我国城市群的轨道交通建设还不够,轨道交通基础设施严重不足,特别是在中、西部地区,仍然以公路交通为主导,轨道交通、高速铁路里程远远不够。然而,我国地域广阔且人口密集,客运需求量大,建设轨道交通、发展集约化公共交通为主的交通模式是十分有必要的。
推进城际轨道建设,增强城市群内的联系:
城际轨道是公共客运的主要形式,不仅能满足大量的客运需求,还能实现城市群内快速、紧密的经济联系,但是我国城市群内城际轨道交通的建设还远远不够。建议处于发展初期的西部城市群,将城际铁路建设尽早纳入到规划中,根据实际的客流需要,用既有的干线铁路承担城际客运的功能,必要时可以新建城际铁路;中部城市群可以将既有铁路线路进行改建,构建城际铁路,适度超前规划城际骨干铁路;东部城市群由于经济快速发展,城市之间快速、紧密的联系是十分必要的,所以东部城市群更应该重视城际轨道的建设,基本形成城际铁路网络,实现集约公共化的交通模式。
完善轨道交通网络,重视次级、中小城市间的联系:
城市群中,城市间的联系不应该仅仅集中在中心城市之间,如果忽视了较小城市之间的联系交流,极易导致畸形发展。目前,我国城市群中次级城市、中小城市之间可达性不高,特别是在中部、东部城市群,中小城市、次级城市之间的联系较弱,使得城市群较松散,应当及时完善交通网络,加密路网。
重视综合交通枢纽的规划建设,增强核心城市的辐射带动作用:
建设综合交通枢纽是提高交通运输整体效率和服务水平、降低物流成本的有效途径,能强化城镇在产业发展和空间布局的核心地位,吸引人流、物流和资金流,促进当地经济的快速发展。目前,中、西部城市群在综合交通枢纽的规划建设上远远不及东部城市群,因此,应该注重对核心城市综合交通枢纽的打造,增强核心城市的辐射带动作用,让城市群经济得到协调发展。

图4:中部典型城市群——成渝城市群交通规划示意图
▶ 我国大城市交通结构优化与引导策略
随着城市化和机动化进程不断加快,目前我国大城市如北京、南京,正处于城市交通结构转型的关键时期,过去的城市交通体系越来越难以适应城市快速发展和居民不同层次出行的需要。对我国大城市合理交通结构的研究不但对交通规划、建设、运营和管理具有总体指导作用,对缓解城市交通拥堵问题也具有十分重要的现实意义。我国大城市交通结构优化发展的建议如下:
构筑公共交通支撑和引导城市发展的城市结构:
结合城市空间形态、产业形态,以公共交通为导向,集中建设新区,老城人口向外围疏散,避免城市形成单中心蔓延型的发展模式,平衡通勤时段轨道交通双向客流。借鉴国内外先进TOD发展模式经验,实现大城市“多中心、开敞式”城市空间结构。
以轨道交通廊道和枢纽为骨架及节点,布局城市各级公共服务中心:
以轨道交通及其他公共交通的服务水平为依据,分布城市的居住与就业功能及建设强度,城市各级公共服务中心的布局应与轨道交通廊道与枢纽的布局相吻合,市级商业商务服务中心和就业中心原则上应处于2条及以上轨道交通廊道集中服务的地区。
制定以公交为先导的资源配套政策:
在用地规划中优先考虑公交场站用地需求;公交专用道要覆盖城市主要干道体系,为兼顾道路资源的合理使用,在交通繁忙路段公交专用道实施全天专用,其他路段实施分时专用;在主要交叉口设置公交专用信号,保证公交车辆优先通过。
提供多层次的公共交通服务选择:
通过建立多层次的公共交通服务模式,不同方式和线路之间优势互补、适度竞争,满足乘客多样性的服务要求,确保公共交通运输效率的充分发挥。其中,地铁系统用以承担连接主要地区间重要交通干线上的大部分客流,保证整个交通系统宏观运行的效率和稳定;轻轨系统是地铁系统的补充和拓展,主要用于连接地铁车站与主要居住区、商业区,为地铁网络提供客流补给;公共汽车系统的主要作用是承担区域内部和相邻区域间的近距离交通,并为地铁和轻轨网络提供客流补给和网络完善服务;出租车系统用于填补公共交通与私人交通间的空白,满足市民特殊的出行需求,是构建完整的公共交通体系不可或缺的部分。
▶ 我国中小城市交通结构优化与引导策略
针对中小城市人均建设用地偏高、整体城市空间结构松散的现状,应加强城市规划的引导作用,从节约资源、优化环境、城乡统筹的角度出发,建设紧凑型城市,不断提高中小城市集约程度,从而有效缩短交通距离,降低人们对小汽车的需求,交通出行结构应采取慢行交通主导的模式。具体建议如下:
大力发展慢行交通:
对于短距离出行,应倡导自行车为主体的交通方式,构建完善的慢行交通网络,并建设专有的慢行车道,供居民骑车或步行出行。对于中长距离的出行,应建设慢行岛,岛内与低等级断头路相连接,通过快速路、主次干道上的人行设施以及少量与主要道路平行的非机动车专用道,为短距离出行、与公共交通的接驳出行提供相对独立与安全的慢行出行道路空间,从而促进慢行交通的发展。
逐步推动公共自行车等共享交通的发展:
公共自行车不仅包含私人自行车的优点,还具有借还车灵活、使用方便的特点。利用公共自行车,可以更好地完成与公共交通的接驳,解决居民出行“最后一公里”问题,缓解交通拥挤,实现资源共享,提高城市交通的运行效率。
倡导公交优先,建立高效、便捷的公共交通出行体系:
中小城市人们的出行距离较短(通常在8公里以内)且耗时较少,应倡导“公共交通+慢行交通”为主体的交通方式。因此,中小城市应进一步落实“公交优先”的发展策略,提高对公共交通的政策扶持力度,并提高公共交通系统的服务水平和信息化水平,建立先进的智能公交系统,从而创造良好的公共交通出行环境,提高公共交通的竞争力。
制定长远的交通建设发展战略:
中小城市在进行交通规划时,不能一味地通过建设道路来满足不断上升的交通需求,要制定长远的城市交通建设发展战略,通过完善城市交通基础设施,坚持以慢行交通和公共交通为主导的交通发展模式,尽可能地降低小汽车的出行,从而提高城市交通系统的运行效率。
Copyright 2004-2022 ChinaBus.Info All Rights Reserved 京公网安备 11010502038442号 京ICP备14048454号-2
版权所有:客车信息网 主办单位:北京国脉中通文化传媒有限公司